欢迎访问华亿体育(中国)官方网站 !
教职工登陆
书记邮箱
院长邮箱
English
学院概况
院长致辞
学院简介
历史沿革
学院领导
学科设置
管理服务
机构设置
岗位职责
规章制度
党群工作
院务公开
工作简报
师资队伍
教师简介
教师招聘
人才培养
本科生培养
研究生培养
在职硕士
博士后流动站
科学研究
科研机构
科研项目
科研成果
学术动态
国际交流
国际会议
留学生培养
国际合作项目
学者来访
出国交流
学生工作
学工新闻
团学工作
学风建设
榜样力量
研究生新闻
视频新闻
招生就业
本科生招生
研究生招生
就业服务
企业风采
校友工作
下载中心
党纪教育专题学习
主题教育
党纪教育专题学习
清廉机械
政策法规
教育园地
工作动态
奋斗百年路 启航新征程
党建活动
榜样力量
招生宣传
招生专页
录取分数
师资队伍
升学就业
专业介绍
学生活动
国际交流
赛车队
学院风光
党建先锋
热门链接
视频新闻
学工新闻
院务公开
论文答辩
党建工作
研究生新闻
整车全国重点实验室
机械工程国家级实验教学示范中心
当前位置:
首页
>>
党纪教育专题学习
>>
正文
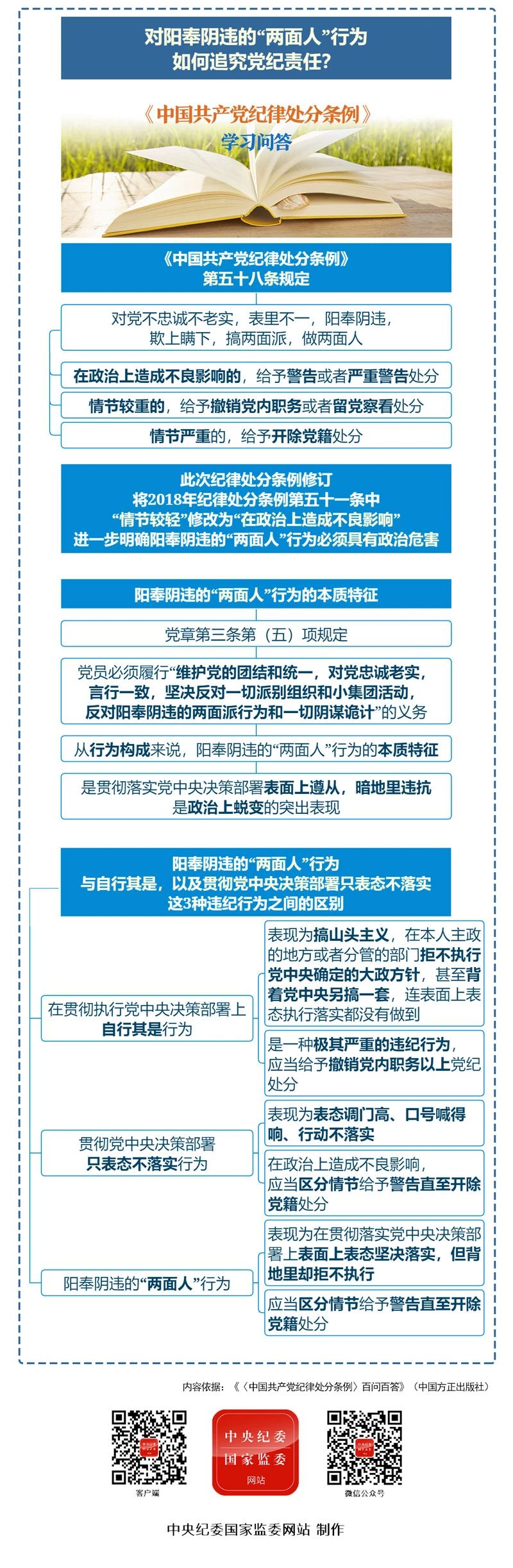
纪律处分条例·学习问答丨对阳奉阴违的“两面人”行为如何追究党纪责任?
发布于:2024/07/17
上一篇:纪律处分条例·学习问答丨如何理解和把握...
下一篇:科技下乡赋能乡村振兴,“可靠”团队助...
星空官方入口-星空(中国)
|
欧亿体育-欧亿体育集团有限公司
|
星空官方端网站登录入口-星空(中国)
|
星空官方版网站登录入口-星空(中国)
|
KYTY.COM开云体育(中国)科技公司
|
ky.com_开元(中国)
|
KYTY.COM开云体育(中国)科技公司
|
华亿在线体育-华亿(中国)
|
开云kaiyun官方在线入口-开云kaiyun(中国)
|